协会简介 协会负责人 组织机构 协会章程 会员名录 荣誉资质
时政要闻 行业资讯 协会动态 会员风采
媒体发布 创意设计 物料制作 营销策划
2025广告资质申报 广告资质评选办法 广告资质单位名录
行业活动 培训课程 广告人物 发展规划 新广告法施行10周年
行业人力需求 广告人才库
申请入会 联系方式 下载中心 意见征集
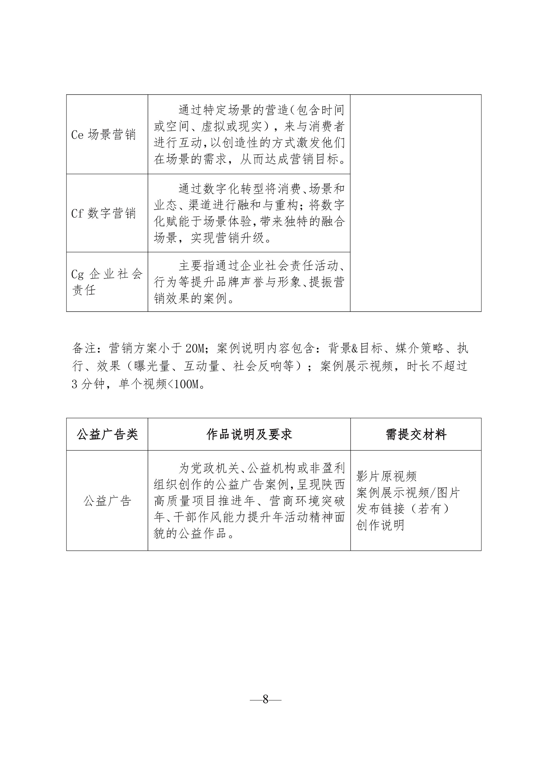
所属分类:协会动态 阅读次数:12670 来源: 发布时间:2024年12月31日 16:25:00
上一篇:启航2025,威尼斯集团vip5519元旦献词
下一篇:威尼斯集团vip5519网站全新改版升级上线通告
陕西省民政厅 陕西省市场监督管理局 民政部 国家市场监督管理总局
浙江省广告协会 江苏省广告协会 中国广告协会
三秦网(三秦都市报) 西安新闻网(西安报业传媒集团) 华商报 三人行传媒集团 群众新闻网(陕西日报社) 陕西广电融媒体集团(陕西广播电视台) 至成科技
广告人